24H咨询热线
0086-755-23210829
English
首页
关于我们
公司简介
相关证书
品质保证
合作伙伴
产品展示
光敏电阻
光敏传感器
红外传感器
菲涅尔透镜
热敏电阻
微波模块
辅材
生产实力
公司设备
新闻资讯
公司新闻
行业新闻
常见问题
下载中心
联系合作
联系方式
在线留言
中文
English
光敏电阻HL1023-5.8GHz
首页
>
产品展示
>
微波模块
光敏电阻HL1023-5.8GHz
HL1023-5.8G是晶创和立推出的超低功耗5.8G 雷达传感器,整体功耗 60uA,模块尺寸10mm*23mm,传感器采用雷达感应芯片,该芯片完整集成了5.8G 微波电路、 中频放大电路以及信号处理器,集成度高且生产一致性好
产品咨询
电话:
0086-755-23210829
详细介绍
说明书文档
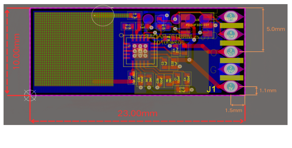
尺寸示意:
相关参数:
HL1023-5.8GHz雷达传感器使用说明
同类其它产品
LED隔离柱白色双孔4/5mm
LED隔离柱黑色双坑4/5mm
光敏传感器HLIRA3535A10-SX4
1.1m1.1mF1300H5
5mm间隔柱
立刻获取报价
提交
直接联系我们
0086-755-23210829
0086-755-23210829
关于我们
公司简介
相关证书
品质保证
合作伙伴
产品展示
光敏电阻
光敏传感器
红外传感器
菲涅尔透镜
热敏电阻
微波模块
辅材
生产实力
公司设备
新闻资讯
公司新闻
行业新闻
常见问题
下载中心
联系合作
联系方式
在线留言